
Модуль ємності

Характеристики продукту
- -
Опис
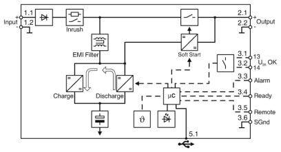
Зручне вимкнення комп'ютера. Не потребує обслуговування та довговічність. Економія місця завдяки компактному дизайну. Тривалий час буферизації завдяки високій ємності. USB-порт із можливістю блокування для підключення до таких пристроїв, як промислові комп'ютери.
Зверніть увагу: цей опис продукту було автоматично перекладено. Якщо ви можете допомогти нам його покращити, будь ласка, повідомте нас.
Зверніть увагу: цей опис продукту було автоматично перекладено. Якщо ви можете допомогти нам його покращити, будь ласка, повідомте нас.
Характеристики
| Основні атрибути | |
|---|---|
| Стан | Новий |
| Користувальницькі характеристики | |
| Ваги | 1,2 кг |
| Вихідний струм | 10 А |
| Максимальна вхідна напруга | 30 В постійного струму |
| Мінімальна вхідна напруга | 22,5 В постійного струму |
| Розміри | (Ш x В x Г) 118 x 130 x 125 мм - |
| Ширина вироби | 118 мм |
Інформація для замовлення
- Ціна: 33 560 ₴



Відправка з 03 червня 2026